欢迎咨询美国FBA海运——亚马逊SEND/FIST/SPN/沃尔玛/Wayfair/Temu/TK Shop承运商、合作伙伴

首页 资讯中心 纽酷动态 纽酷动态详情

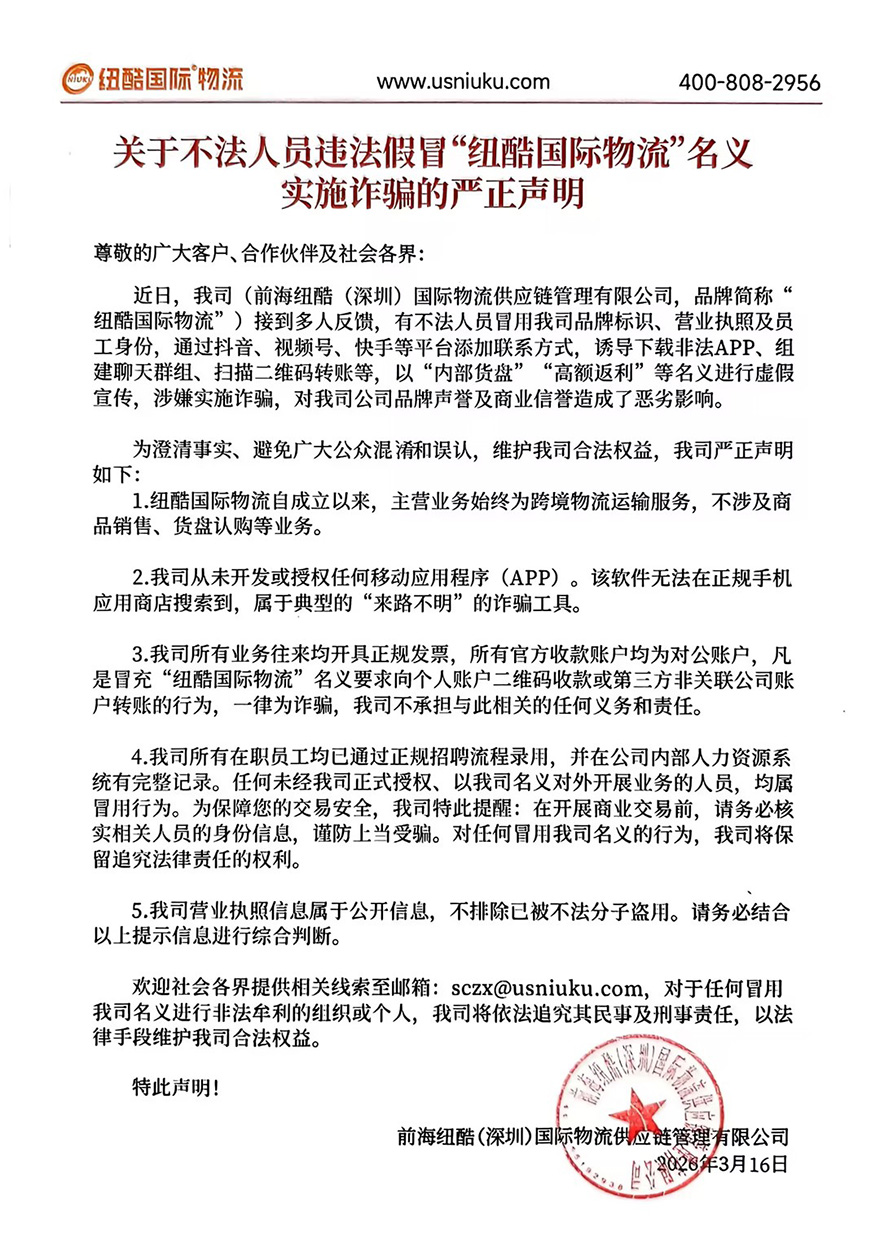
关于不法人员违法假冒“纽酷国际物流”名义 实施诈骗的严正声明

作者:纽酷国际日期:2026-03-16 14:08:16

近日,有不法分子冒用我司“纽酷国际物流”名义,通过抖音等平台诱导下载非法APP,以“内部货盘”等幌子实施诈骗。我司主营跨境物流,从未开发APP,所有收款均为对公账户。请公众切勿向个人二维码转账,务必核实身份,谨防上当。我司将依法追究冒用者法律责任。

近日,有不法分子冒用我司“纽酷国际物流”名义,通过抖音等平台诱导下载非法APP,以“内部货盘”等幌子实施诈骗。我司主营跨境物流,从未开发APP,所有收款均为对公账户。请公众切勿向个人二维码转账,务必核实身份,谨防上当。我司将依法追究冒用者法律责任。

 
 
FBA海运客服qq
QQ在线咨询
QQ:
2674628377
微信:
189-2744-3847